Oke langsung saja kita mulai pembahasan use case diagram. Class diagram mirip er diagram pada perancangan database bedanya pada er diagram tdk terdapat operasimethode tapi hanya atribut.
Contoh Use Case Diagram Perpustakaan
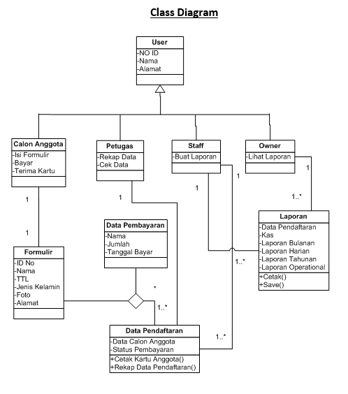
Contoh class diagram perpustakaan. Deskripsi pada perpustakaan sd pasirwareng proses penyimpanan data masih dicatat secara manual oleh petugas sehingga sering terjadi kesalahan dalam pencatatan data datanya serta membutuhkan waktu yang lama juka pencatatantya masih manual sehingga informasi yang dihasilkan tidak akurat karena banyak kemungkinan terjadi kesalahan kesalahan dalam proses penyajian laporan tersebut serta berbagai. Use pdf export for high quality prints and svg export for large sharp images or embed your diagrams anywhere with the creately viewer. Yudha haryo saputro 5959 views. Berbagi ke twitter berbagi ke facebook bagikan ke pinterest. Class diagram mampu memberikan kita pandangan yang lebih luas mengenai suatu sistem dengan cara menunjukkan kelas serta hubungan hubungannya. Artikel ini adalah bagian dari tulisan pengetahuan dasar uml class diagram adalah model statis yang menggambarkan struktur dan deskripsi class serta hubungannya antara class.
Mencari program tentang sistem perpustakaan. Konten post kali ini adalah. Dimana contoh pemodelan use case digram kami buat menggunakan sybase powerdesigner 16. Pada kesempatan kali ini kita bakal mengupas tuntas tentang use case diagram lengkap dengan studi kasus dan contoh pemodelan use case nya. Class terdiri dari nama kelas atribut dan operasimethode. Membuat sequence diagram 2.
Diagram class dapat dikatakan bersifat statis alasannya karena diagram kelas tidak menggambarkan apa yang terjadi jika mereka berhubungan melainkan menggambar hubungan apa yang terjadi. Tutorial pembuatan class diagram sistem informasi perpustakaan. Kirimkan ini lewat email blogthis. Contoh use case diagram dan class diagram pada sistem erp duration. Membuat use case 3. Fery dedi supardi 27 juni 2012 0715.
Halo pada postingan blog saya kali ini saya akan menjelaskan tentang sequence diagram. Thanks infonya sangat bermanfaat. Sequence diagram menjelaskan secara detil urutan proses yang dilakukan dalam sistem untuk mencapai tujuan dari use case. Unknown 16 november 2013 2237. Objek diagram adalah suatu diagram yang berfungsi untuk mengatur atribut objek dan hubungan antara contoh dalam diagram objek diagram juga dapat menampilkan struktur model system dalam waktu tertentu. Membuat class diagram 4.
Diagram diatas merupakan diagram class untuk peminjaman buku di perpustakaan. Interaksi yang terjadi antar class operasi apa saja yang terlibat urutan antar operasi dan informasi yang diperlukan oleh masing masing operasi. Contoh class diagram perpustakaan diposting oleh samz di 0755. Tubes pbo you can edit this template and create your own diagramcreately diagrams can be exported and added to word ppt powerpoint excel visio or any other document. Selamat datang di materi dose.
















